前几天的微信群,只要是聊点八卦的,基本都刷到了一辆新能源车起火的视频。

一辆大货车违规倒车,导致一辆新能源车避让不及与其碰撞,车子过弯之后失控撞到了路边并刮蹭到了电池,大概在 30 秒后出现了明火。
这时,车辆是正常解锁了的,前排的司机也完成了逃生。
但问题在于,门把手并没有正常的弹出,司机在紧急情况下可能也想不起隐藏式门把手可以摁住前端翘起后面来拉开。

最终还是经典物理 —— 砸窗救人。

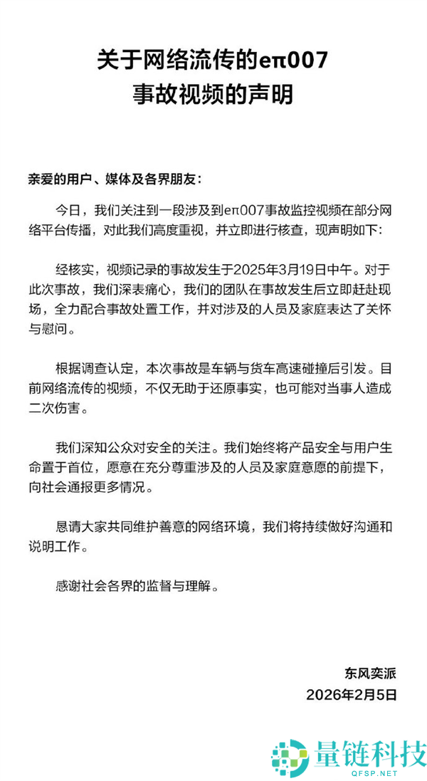
随着事件的发酵,前天东风奕派也是发布了公告,表明这事是在去年 3 月份发生的,已得到妥善解决。
当地政府也作出了回应,视频里救人的白衣男子正是肇事司机,并不符合见义勇为范畴,大伙也别再传播伤害当事人了。

但是,脖子哥今天想跟大伙讲的,并不是这个被咱们说了无数遍的外门把手。
而是这次事故,明明车内的人员意识清醒,车身也没有明显变形,为什么不能从里面打开车门?
我觉得,车内千奇百怪的内门把手绝对得背锅。
如果差友们打车比较多的话,应该不难发现,现在的新能源车,外门把手可能只是不好打开,但位置起码还是那个位置。
可在车内,那就不一定了。
比如有这种形似空调出风口的,咱们公司的 206 车主第一个反应还以为是法国车又搞出了什么东东。
这其实是比亚迪 e2

还有这种降窗键前后拨动,开门反过来是向上扣动的。

这次的东风 eΠ007 其实也是其一,它的门把手做成了一个内置的拨动开关。
第一次坐车的话,你还真的得找一下。

但上面这些好歹还保留了机械的结构,更极端的电子开关,则是直接把机械结构都给你藏进了下方的储物空间里。
就拿我们同事的阿维塔 12 举例吧,这是他的后排,车门开关跟氛围灯一起。

如果这个开关失效了,你就得找他的应急机械开关。
而这玩意藏得更深,在扶手里面的储物空间(对的,是里面)。
以至于你得先把他的扶手掀开,然后以一个极其别扭的姿势发力,扣动里面的这个应急门把手,手稍微粗点,或者在事故中有那么一点受伤发不了力,可能都开不了门。

这还不够逆天,这起码让你够得着,还有一些压根就没想过后排乘客的死活。
易车就曾经做过一个门把手的横评,一些后排的应急拉手,有向下藏在内侧的,有拿盖板盖住机械拉线的,能藏多隐蔽就藏多隐蔽。

这些做法和 “安全应急” 这四个字完全是南辕北辙,无论是车内的自救还是车外的破窗救援都不方便,费那功夫,都把人从窗户那儿拉出去了。

所以,这些逆天设计从诞生之初,就和外门把手一起被喷得体无完肤。
但咱们喷归喷,车企们却没一个改的。。。
难道他们都是抖 M?
想知道为啥车企们要这么做,咱们得回去看看是谁先掀起这个风潮。
汽车诞生的百年来,内门把手基本都没变过,就那么放在车门偏中间的拉手,抬手就能够到。
这样用左手开门的时候,肘部先发力,可以慢慢开门避免开门杀的情况,非常符合人体工学。

直到一股泥石流来临,是的,还是特斯拉。
2014 年特斯拉 Model S 出来的时候,除了极具 “科技感” 的隐藏式外门把手之外,还有别具一格的内饰。
不可否认,特斯拉在当时真的是一众豪车里面最包豪斯的那个,“less is more” 的理念在它身上展露无遗。

常规内门把手所在的位置,Model S 一条银色饰条带过,然后就是一个带弧度的扶手。
为了让车门和中控的视觉连贯,门把手则充当了最后的点缀,真的很妙。

但到了 2019 年 Model 3 问世,特斯拉的步子迈得比夸父还大。
为了极(mao)简(pi)风的内饰,Model 3 上改成了电控按键 + 机械扳手。

咱不评论这设计如何,但特斯拉当时可以说是全世界的新能源领军者,它基本给了所有车企一个造新能源车的范式,同时也牢牢地占据着消费者的心智。
SO?特斯拉都干了,要不,我们也这么干?
你别说,就跟现在一大堆类保时捷、路虎的车型一样,只要一家成了,大伙立马就跟上,这就真的是部分车企的真实想法。
一位在国内前三的车企任职的产品规划工程师 Z 也是直接跟咱们说,各类门把手就是模仿特斯拉做出来的。
“因为别人都有,用上的车看着就是科技感足,没有就是老土,所以自己不能没有。”

可是,我们消费者真的不需要这一点奇奇怪怪东西带来的所谓科技感。
是车子的辅助驾驶技术不行?还是语音助手丈育?亦或是车机卡顿、屏幕分辨率低?
现在汽车要体现科技感的地方多了去了,咱也没见最开始做 “冰箱彩电大沙发” 的理想捣鼓这么个门把手啊。

更何况,这些花式门把手反而增加了成本。
工业产品嘛,生产规模越大,模具等前期投入就能不断被摊薄,成本是越来越低的。
所以传统的那种机械内门把手,咱们经常能看到大众从朗逸、高尔夫、速腾、迈腾可能全用的同一款,成本嘎嘎往下降。
但如果你要标新立异搞点异形的,那就得重新开模等等,全是花钱的地方。
而如果图省事搞电动按键,那还得配有相应的机械开关作为电子失效时的冗余。多一张嘴就多了一个饭碗,网传的省成本根本不成立,反而更贵了。

根据行业魔方的车规级按键开关的研究报告,单颗开关的按照 5 年折旧来计算,成本约为 0.1-0.15 元,背后的 LED 发光元件则为 0.1-0.5 元。然后还有 20-40 万的认证费用,400-600 万的研发费用。。。。。。
但,现在汽车降本降得那么厉害,真能抗得住这样的成本增加吗?
要知道,供应商们为了降本,那可是连零件上那张标签纸都在优化成本了。(进口的换国产,一张能降 2 毛,虽然印刷效果会变差,但汽车降本就是极致的积少成多)
于是乎,包括特斯拉在内,部分车企在门把手上也开始削尖脑袋降本了。
还是拿特斯拉举例吧,Model Y 的前排是一个电控 + 机械的扳手,但是到了后排,机械拉手不翻说明书你都找不到。
盖板是一块植绒纸皮,必须得用撬板才能撬开。然后开口还巨小,成年人只能伸两根手指进去把那个拉线夹出来。
它甚至连一个转轴机构都不愿意给你,哇哦,这内饰实在是太包豪斯了。
你说巧不巧,eΠ007 也是这么干的,不过稍微好一点,起码盖板的提示还挺明显。
与本次事故中的 24 款 eΠ007 不同,在最新的 26 款上,eΠ007 改成了和特斯拉类似的盖板形式。。。

那还说啥了,真遇到事故给你了呗。
除了降本把安全性降掉之外,这些奇葩门把手其实对于我们消费者来说,还有一个比较难注意到的小缺点,那就是维修的费用。
现在新能源的维保与 4S 高度绑定,面对复杂的电控,4S 一般都会选择换掉整个零件,这必然抬高了维修成本。
这是脖子哥找某豪华品牌售后拿到的维修系统后台数据,其开门按键与车窗升降总成绑定在一块,一换就一整个,价格轻松上千。

而就算是另一台车型不带电的机械门把手,带了座椅记忆功能,以及是个不通用的异形件,那也得好几百块。

而作为对比,传统的机械门把手在电商平台也就十来块。。。

所以,无论车企是有意或无意采用这些新式电子门锁,最终还是咱们消费者来买单,只能祈祷它的使用寿命够长咯。

最后咱再提一点吧,无论怎么标新立异,但都不应该让实用性给设计让步。
大伙都知道我是一名 MINI COOPER S 车主,也不是我自卖自夸,咱们 MINI 的开关设计也是特立独行的。
但它和整车大量的 “圆” 互相呼应,还有镀铬提醒你这里是开门的地方。

咱们再看点小众车型,这是一辆捷豹 F-type,门板上虽然有一大堆按键,但你一眼就能找到哪里是开门的地方,门把手还专门有个弧度让你把手插进去。

设计的美感和使用的便利性从来都不是对立面,跟风更像是一个没有好好设计的借口。
希望今后车企们在推出新产品的时候,能真的做出属于自己一套设计语言,也只有差异化才能在当今的新能源红海之中获得消费者的青睐。
不过它们也没有机会忽视消费者的声音了。
去年 9 月,工信部公开征求修订《汽车车门把手安全技术要求》强制性国标的意见。

里面明确提到要规范车门内把手,应急把手也应该有易于识别的安全标志,降低乘员紧急情况下的逃生难度。
那就希望以后像这次一样的社会性事件能少一点是一点吧。