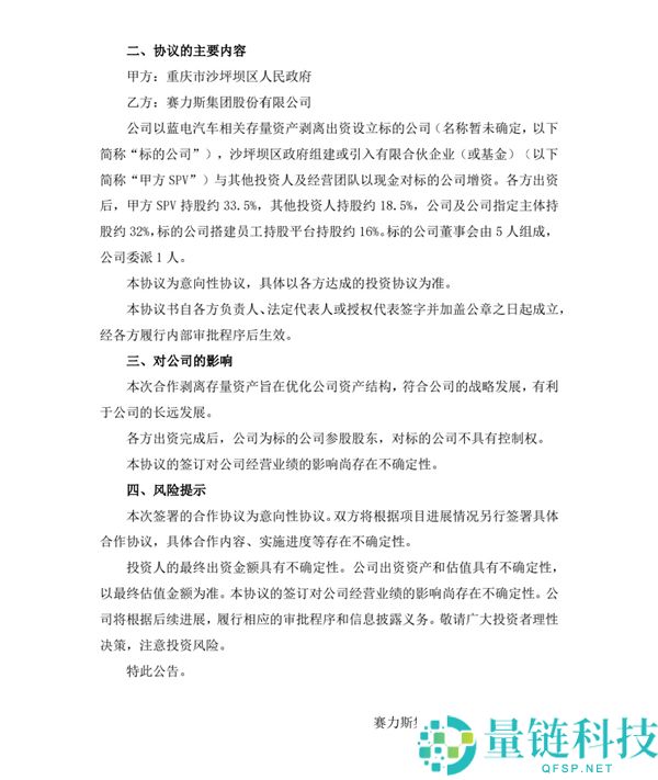
2月9日消息,2月8日,赛力斯公告与重庆沙坪坝区政府签署合作协议,以蓝电汽车存量资产出资设立新公司并引入国资与社会资本.
赛力斯从控股转为参股(32%)、不再并表,核心目标是战略聚焦问界、财务减负与风险隔离,全力推进高端化与规模扩张。

新公司中,董事会5人,赛力斯仅1席,经营决策由政府+新团队主导。
具体到持股方面,沙坪坝区政府平台33.5%(第一大股东);赛力斯及关联方32%(参股);社会资本18.5%;员工持股16%。
蓝电出表后,赛力斯可降低负债率、改善现金流与利润表,减少低端业务对财报的拖累,轻装投入问界的技术迭代与产能扩张。
引入政府资本兜底,赛力斯仅参股不控股,实现风险隔离;同时强化与重庆基地的政策、资源协同,为问界发展提供更稳定的本地支持。
当前问界已成为赛力斯销量与利润核心,2026年1月达成 100 万辆里程碑,剥离低端、亏损边缘的蓝电(2025 年销量约2万辆),集中研发、渠道、营销资源押注问界高端化与快速上量。
