
6月30日,新加坡监管大限到来,加密交易所迎关键“分水岭”:持牌者Coinbase、OKX、Hashkey等乘风而上,无牌者则开始大撤退!
新加坡金融管理局(MAS)于2025年6月30日生效的《金融服务和市场法案2022》(FSMA)第九部分,明确要求所有在新加坡注册成立并向海外客户提供数字代币服务的实体,必须获得数字代币服务提供商(DTSP)牌照,否则必须立即停止跨境业务。
新加坡,一度被视为全球Web3项目和加密货币交易所的“避风港”,如今正以其一贯的审慎与果决,引领着亚洲乃至全球加密资产监管的新风向。新加坡金融管理局(MAS)针对数字代币服务提供商(DTSP)的新规,无疑是这场变革中最响亮的一记警钟。该新规自2022年提出,历经三年酝酿,将于2025年6月30日正式全面实施。
新规的核心条款极具“杀伤力”:强制持牌,不设过渡期、境外业务亦受规管、以及违反者将面临严厉处罚,包括巨额罚款和潜在监禁。
MAS此举被解读为“零容忍”无牌交易所,旨在维护新加坡作为负责任的全球金融中心的声誉,并防范洗钱等金融犯罪风险。新规的发布在行业内引发了不小的震动,许多在新加坡运营但尚未取得牌照的项目和交易所面临着艰难抉择:要么加速合规申请,要么被迫“流浪地球”,寻找新的落脚点。当前,除了Coinbase SG、OKX SG、Hashkey等拿到MAS大型支付机构牌照(MPI)的交易所外,部分未获牌照的加密货币交易所正考虑退出新加坡,甚至可能导致数百名员工迁往监管更为宽松的地区,如迪拜、吉隆坡或香港。
在加密货币行业的早期发展阶段,部分交易所利用监管真空或模糊地带迅速崛起,采取无牌照或轻监管的运营模式。这种模式虽然在初期可能带来业务的快速扩张和较低的运营成本,但随着全球监管意识的觉醒和监管框架的逐步建立,其固有的脆弱性和不可持续性日益暴露。
缺乏有效的外部监管和内部审计,是无牌交易所最大的软肋。用户存放在这些平台的资金,极易受到平台挪用、管理不善、内部欺诈或黑客攻击等威胁。一旦发生此类事件,由于平台主体责任不明、监管缺失,用户往往求助无门,损失难以追回。加密货币发展史上,此类事件屡见不鲜:2022年,FTX滥用用户资金,最终导致了数十亿美元的损失;2025年,Bybit 遭遇黑客攻击,价值约15亿美元的ETH和stETH被盗。这些案例共同指向一个事实:在缺乏监管和透明度的无牌平台上,用户的资产安全如同悬在头顶的“达摩克利斯之剑”,随时可能落下。
同时,无牌交易所更容易滋生内幕交易、虚假交易量、价格操纵等不当行为、以及由于未能严格执行或完全缺失KYC和AML措施,极易成为非法资金流转的通道,被用于洗钱、恐怖融资、逃避制裁等非法活动,这不仅触犯了各国法律,也严重挑战了全球金融秩序。近年来,美国金融犯罪执法网络(FinCEN)一直致力于加强对加密货币交易所、钱包及混币服务的反洗钱监管,并将《银行保密法》的适用范围扩大至虚拟货币领域。
据不完全统计,每年都有相当数量的加密货币交易所因经营不善、安全漏洞、监管压力或直接“跑路”而倒闭。比较典型的有:2014年MT.Gox倒闭、2020年FCoin倒闭、以及2022年FTX倒闭等,都给用户带来了巨大损失。 新加坡新规下的这场“大撤退”,或将重塑亚洲乃至全球的加密行业版图,降低上诉风险。
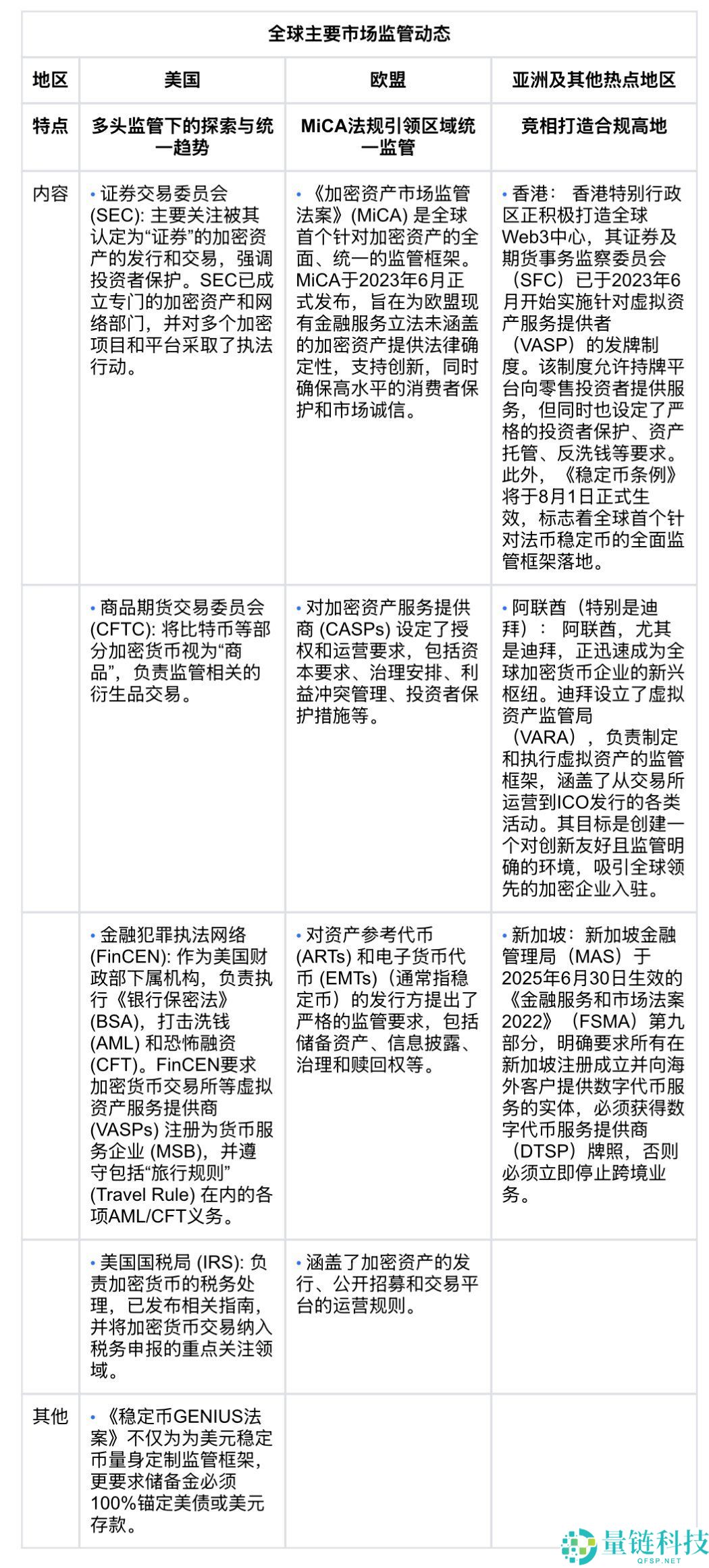
新加坡的监管行动并非孤例,而是全球范围内加密货币行业从早期“野蛮生长”向合规发展过渡的缩影。世界各主要经济体和金融中心都在积极探索和构建适应加密资产生态的监管框架,力求在鼓励金融创新的同时,有效防范风险,保护用户利益,维护金融稳定。

鉴于加密资产的天然跨境特性,单一国家或地区的监管努力难以完全覆盖所有风险,国际层面的合作与统一标准制定显得尤为重要。多个国际组织正在积极推动这方面的工作,力求弥合监管鸿沟,提升全球加密资产生态的整体稳健性。
•金融行动特别工作组 (FATF): 作为全球反洗钱和反恐怖融资 (AML/CFT) 标准的制定者,FATF在加密资产监管领域发挥着核心作用。FATF已发布针对虚拟资产 (VAs) 和虚拟资产服务提供商 (VASPs) 的指导建议。
•金融稳定理事会 (FSB):FSB关注加密资产对全球金融稳定的潜在影响,特别是稳定币和DeFi等领域。该机构已发布高级别建议,推动对加密资产活动、市场和VASPs进行全面、一致的监管、监督和监测,以应对可能出现的系统性风险。
•国际证监会组织 (IOSCO): IOSCO致力于制定加密资产市场监管的国际标准,重点关注投资者保护和市场诚信。该组织已发布针对加密资产市场的政策建议,并呼吁成员国加强监管合作,以解决跨境监管挑战。
这些国际组织的努力,正在逐步形成一个多层次的全球加密资产治理框架,推动各国监管机构在共同原则的基础上制定和执行本国法规,从而减少监管套利空间,提升全球加密市场的整体合规水平。
加密货币行业正站在一个历史性的十字路口。曾经那个充满草莽英雄与监管真空的时代已渐行渐远,取而代之的是一个日益强调规则、秩序与责任的新纪元:合规已成为加密货币交易所不可逆转的宿命,无牌运营模式正无可挽回地走向终结。随着市场成熟,用户更倾向于选择受监管、安全的持牌平台,向头部持牌机构集中。
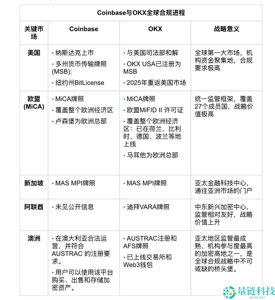
Coinbase作为"原生合规"典范,诞生于对监管环境相对成熟的美国,其自创立之初便将合规融入企业基因,视为核心竞争力。Coinbase率先在美国多个州获得了许可,其中包括监管要求极为严格的纽约州金融服务部(NYDFS)颁发的虚拟货币业务许可证(BitLicense)。此后,Coinbase的全球化策略呈现出以美国市场为基点,逐步向外辐射的特征,并在欧盟、亚太等关键市场都力求获得当地监管的明确许可。
尽管面临美国证券交易委员会(SEC)关于部分加密资产是否构成“证券”的持续审查乃至诉讼,但Coinbase积极推动立法明确性,并支持如《稳定币GENIUS法案》等旨在为行业提供清晰规则的立法尝试。值得注意的是,Coinbase因其“对盈利能力、监管合规和治理的高标准遵守”,被标普500指数委员会选中纳入该指数,这进一步印证了其在主流金融市场的合规与治理水平受到认可。
相比之下,OKX则代表了"适应性"标杆。OKX早期发展更具全球性,其业务遍及多个监管环境迥异甚至存在监管真空的地区,这为其快速扩张提供了机会,但也埋下了合规风险的种子。2025年2月,OKX塞舌尔子公司与美国司法部达成和解,支付了8400万美元的罚款,并放弃在此期间从美国客户获得的约4.21亿美元的收入。也就在同一年,OKX宣布其中心化加密货币交易所和 OKX Web3 钱包正式在美国上线。在近几年,OKX展现出对全球监管环境的适应性极强,加速完成全球合规突围战。通过获取了关键市场牌照、加强内部风控、引入专业人才等一系列措施,完成了向全球主流合规标准靠拢。
在全球牌照布局上,OKX持了有欧盟MiCA牌照、新加坡MPI牌照等高质量许可,并在美国进行MSB注册与合规重建,且业务不断向发达市场集中,甚至可与Coinbase媲美。此外,两家交易所在均已在全球多个重要地区获取关键牌照,差距逐渐缩小。

这两种合规路径为行业提供了宝贵参考:Coinbase早期重视合规可避免高额代价但可能限制业务扩张速度;OKX后期合规转型虽伴随更大风险和代价,但仍可实现"浴火重生"。无论选择哪条路径,合规都已成为加密交易所赢得用户信任、吸引机构资金和实现可持续发展的必要条件,两种截然不同的合规范式都在以各自方式回应着全球监管趋严的时代要求。
而对于那些仍游离于监管之外、且无任何合规意愿的无牌交易所来说,无论是否准备好,未来的行业回应或许只剩下一句:Bye Bye。