近期,BNB经历了一轮令人瞩目的结构性行情。在七月到达ATH之后,又于今日再次突破ATH 865.68美元。伴随着多家美股上市公司大举购入BNB作为资产储备,以及ETF申请等利好,市场曾经视为“交易所平台币”+“公链生态代币”的BNB,如今正向“机构储备资产”进化拓展。
这波行情背后可能并非一时炒作热度,而是BNB价值的重估与定位转变。本文将深入剖析BNB“机构化”路径,以及散户可参与的多种BNB玩法机会。

币安币(BNB)是加密货币交易所币安的原生加密资产,旨在提升交易体验并为平台用户提供其他便利。作为全球交易量最大的加密货币交易所,币安已将 BNB 纳入其整个生态系统。BNB 持有者还可以使用它进行投资和交易,进一步拓展其在加密货币领域的实用性。
BNB 的成功主要归功于它与币安交易所的联系以及其在生态系统中的多种实用功能,包括 NFT 市场和去中心化金融 (DeFi) 生态系统,使其成为加密货币市场中最引人注目的实体之一。
更多BNB内容请阅读>>

在币安交易所使用BNB 支付交易费用可获得折扣。
根据币安手续费说明,使用BNB 可折抵:
现货交易手续费:7.5 折合约交易手续费:9 折BNB 在币安智能链(BNB Smart Chain)作为核心资产,具有以下用途:
在链上操作均需要以BNB 支付Gas Fee(手续费)。可用于操作Defi,例如将BNB 当作抵押品借出资金。可质押领取POS 收益,同时促进网路安全。过去两个月,围绕BNB发生了三件大事:
多家美股公司将BNB纳入资产储备:
7月以来,多家美股上市公司相继宣布购入或筹资配置BNB:如CEA Industries在Yzi Labs的支持下计划募集5亿美元(最高可扩至12亿美元)用于打造最大规模的BNB储备;
Liminatus Pharma拟投入高达5亿美元长期投资BNB;
Windtree Therapeutics批准高达7亿美元资金用于收购BNB;
Nano Labs计划投入10亿美元逐步持有流通BNB供应量的5%到10%,目前已场外购入了12.8万枚BNB。
这一系列举措标志着BNB正被一些机构视作类比比特币的储备资产。
ETF风口:
5月初,知名资管公司VanEck正式向美国SEC递交了BNB ETF的申请文件,包含质押等额外收益。如果通过,BNB有望继比特币、以太坊之后,成为下一轮加密ETF竞争的焦点。
BNB价格突破历史新高:
受上述利好共振,BNB持续走强,并在8月14日攀升至865.68美元的历史高位。下图显示,自7月中旬起BNB持仓加权资金费率持续由负回正抬升,7/23—8/14间多次冲至约 0.015%–0.03%/8h,与价格同步走高;回落阶段未长期转负,说明多头占优,现货和杠杆共同推升价格,上涨动能充足且结构相对健康。

来源:Coinglass
以上事件映射出了BNB的机构化转变,从过往主要依赖币安生态的内部价值支撑,拓展到被传统机构主动配置的新阶段。当“华尔街式”买盘涌入,BNB的价值中枢就有了结构性抬升的动力,有了更长远和稳定的需求来源。对散户来说,此时需要重新审视BNB的长期潜力,从多种途径共享BNB上涨红利。
对于散户来说,在链上积极参与BNB生态,是获得价值增量的重要途径,可以通过DeFi、RWA、Meme等多种方式参与BNB Chain的红利。
DeFi:
BNB Chain目前头部的DEX和借贷协议TVL已跻身行业前列。例如龙头去中心化交易所PancakeSwap(V3)TVL约20亿美元,提供各类币对的流动性池收益;老牌借贷协议Venus支持BNB等主流资产的借贷;Lista DAO TVL也达10亿美元规模。
散户可依据风险偏好选择合适的DeFi策略(如下图)。

RWA:
BNB Chain正迅速成为RWA上链的新兴平台。Ondo Finance在7月份宣布将其超过100种美国股票和ETF的代币化产品引入BNB Chain,使全球用户可24/7不间断交易部分美股资产。同时,Kraken和资管公司Backed推出的xStocks计划,也将在BNB Chain部署,支持60+只美国股票和ETF交易。稳定币方面,此前特朗普家族公司WLFI选择在BNB Chain首发合规稳定币USD1,现已融入BNB链DeFi体系,开设了USD1流动性池。散户可以更便利地在BNB Chain投资美股、美债等,实现资产多元化配置。
Meme:
年初,BNB Chain上诞生了不少现象级的Meme代币,市场热度空前。如果对炒Meme币感兴趣,可以在BNB链首个Meme公平发行平台Four.meme上扫链,关注新部署的代币。当然,要谨记Meme行情瞬息万变,目前热度大幅下降,最好等热度回升再投入。从市场机遇角度看,Meme热度能为BNB链带来可观的交易量和新增用户,也进一步推高BNB的需求,从侧面利好BNB持有者。
总体而言,BNB Chain生态正处在流量与价值涌入的上升期。对散户来说,这也意味着链上机会逐渐爆发,既可稳健地在蓝筹DeFi项目中赚取收益,也可尝试RWA玩法甚至发掘黑马Meme。BNB作为BNB Chain的核心价值承载,链上繁荣最终都会转化为BNB的价值支撑。因此,通过深入参与BNB Chain生态,其实也是在和BNB共同成长。
简单来说,当一家上市公司宣布大举购入BNB或将BNB纳入财务战略时,这些股票的走势开始高度相关于BNB。当BNB飙升时,它们往往出现同步或超比例上涨,反之亦然。
因此,如果对BNB基本面有信心,可以考虑在行情启动之前埋伏相关概念股票。
比如MicroStrategy持续买入比特币,散户投资者买入MicroStrategy的股票,就等于间接押注比特币走势,MicroStrategy的股价有时候甚至能超过同期比特币涨幅。
如今随着BNB机构建仓潮兴起,有望复制这类币股共振效应。

前文已提到几家计划将BNB纳入资产储备的公司(如上图),它们的股票与BNB高度关联。那么散户该怎么操作并进行风险控制呢?
把握信息节奏:
密切关注上述公司关于BNB的公告发布时间点。往往消息公布瞬间股价已大涨,如果事后再追高风险加大。例如留意SEC文件、增发募资、购买完成等关键节点。在消息之前低位布局,消息兑现时可选择分批止盈。
关注BNB价格联动:
这些股票已与BNB价格高度相关。例如BNB在7月末升破800美元时,CEA、Windtree等日内跟涨,反之股票也会出现一定回落。因此可将BNB行情作为领先指标,若判断BNB将开启新一波涨势,可相应增持相关股票等待共振。但要注意若BNB出现大幅波动,股票可能出现更剧烈的过山车行情。
留意概念股与币安关系:
部分股票因为有币安或CZ的参与,市场信心更足。因此,可以关注官方对这些公司有无进一步合作支持,例如是否提供托管、战略指导等。这些信号都会增强市场对概念股持有BNB的信任,从而推高估值。
值得注意的是,这类机会具有双重风险,既受加密市场波动影响,又受股票市场自身因素左右(比如融资稀释等)。建议大家小幅尝试,严控仓位,并及时跟踪基本面。
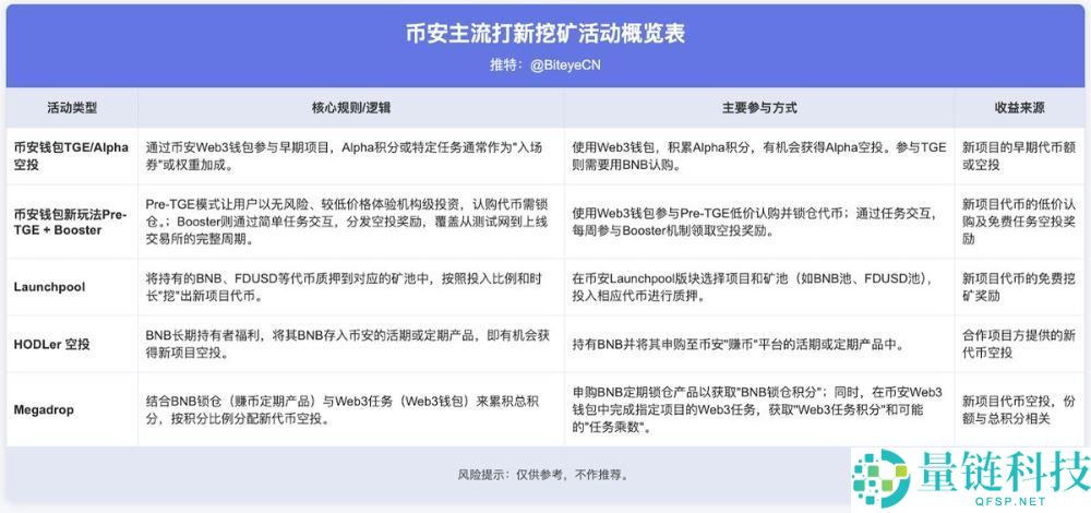
币安近年来推出了Launchpad、Launchpool、Megadrop等多种活动,而大部分参与方式都与BNB有关。其实,利用交易所玩法相当于把BNB从一项单纯的投资品,变成了一个获取多元回报的工具,既能享受BNB本身升值,又能获得额外收益。
下表总结了目前几种币安主流打新挖矿活动,帮助大家根据自身情况选择合适的赚钱途径。

可以根据自身资金体量和时间投入选择合适策略:
稳健持有型:
如果资金较雄厚又不愿花太多精力,可采用“BNB持有党”策略。即长期持有一定数量BNB,并积极参与Launchpool以及不定期的HODLer空投活动。这种策略重在以币生币,收益来自于BNB升值和空投新币双重叠加。
积极参与型:
如果资金不多但时间充沛、动手能力强,可以尝试“Alpha积分党”路线,目标是达到空投/TGE、Pre-TGE、Booster的积分门槛。完成任务后及时退出,锁定收益。需要强调的是,这种策略一定要计算成本,避免因交易手续费和滑点支出过高而得不偿失。
除了上述主要活动,币安还为BNB持有者提供诸如VIP等级、手续费折扣、投票上币、Binance Pay返现等一系列权益。例如,在币安现货和期货交易中,用BNB抵扣手续费可享受折扣。此外,BNB持有人还能参与Binance Earn的一些专属理财产品,实现多种权益叠加。
无论参与何种玩法,绝大多数路径最终都离不开持有BNB。而持有BNB之所以被许多人看好,一个核心原因在于BNB通缩代币经济模型,这也是市值头部代币里唯一通缩的代币。截止2025年7月,累计已有约6000多万BNB被销毁(占初始供应31%左右),流通量从2亿降至约1.39亿枚。预计在未来几年内BNB将达到1亿枚的恒定供应目标。

来源:bnbburn.info、币安研究院
自动销毁机制:
BNB最早的销毁方式是基于币安交易平台BNB交易量,从2021年第4季度起,引入了全新的自动销毁算法,根据BNB价格和BNB Chain链产生的区块数动态调整。例如刚刚完成的第32次BNB季度销毁中,共销毁了1,595,599.78枚BNB,按执行时价格计值约10.24亿美元。
下图为自动销毁机制的公式,B代表本季度需要销毁的BNB数量,N代表本季度内BNB Chain出块总数(数量由固定出块时间决定),P代表BNB的平均价格,K为常数(硬分叉升级后目前设定为250)。从公式中可以看出,当价格越高时,销毁量就越少,反之则更多。这种机制的本质,是在市场低迷时加大通缩强度,通过减少流通来维持BNB的价值锚定;而在市场火热时则自动降低销毁强度,避免过度紧缩供给。

实时销毁机制:
除了季度集中销毁外,BNB Chain在2021年引入BEP-95协议,实现链上实时销毁。每笔BNB Chain交易所支付的Gas费中,有固定比例会被直接烧毁。当BNB越繁荣,BNB就被销毁得越多。长期来看,链上活跃度的增长也会推动交易量提升,从而触发更多实时销毁。
对于散户而言,BNB的通缩意味着稀缺性提升。假定需求稳定或增长,供应减少将推高每枚代币的内在价值。这类似于上市公司不断回购股票,提高每股盈利和净资产,从而利好股价。值得注意的是,BNB承诺是1亿枚左右,不会无限减少以免影响网络运行安全。因此在接近1亿枚时,需要关注是否调整政策,例如转为维持恒定通胀率等。但至少在未来几年内,通缩趋势明确。
伴随着机构入场,传统金融机构也正在改变对BNB的价值重估。比如渣打银行在今年5月报告中指出,预计BNB价格将在2025年底前翻倍,达到约1275美元,并有望在2028年底前进一步升至2775美元左右。

来源:渣打银行(仅供参考)
此外,BNB在支付赛道的发展也将为其价值提供额外支撑点,进一步推动市场对其估值模型的上调。币安的支付应用Binance Pay已经在全球推广,将BNB作为重要结算币种之一。数据显示,目前币安支付已处理3亿笔交易,总交易额达2300亿美元,其中很大一部分使用BNB进行交易。例如在法国里维埃拉地区,币安与金融科技Lyzi合作,让80多家当地商户支持加密付款,包括BNB在内的多种币种。如果这一趋势延续,BNB的需求将不仅来自投资和交易,还来自真实的商业流通。
总的来说,站在2025年中这个时点,BNB正处于价值重估的上升通道。机构建仓赋予了其“数字黄金储备”的叙事,生态繁荣赋予了其“公链龙头”的叙事,支付拓展赋予了其“实用货币”的叙事。多重叙事叠加,使BNB具备了进一步冲高市值的想象空间。同时也应保持理性,BNB的长期价值终究取决于生态能否持续Build,在不断变化的市场中保持创新和稳健运营。
从最初的平台币,热门公链代币,成为如今传统机构投资者配置的加密资产,BNB的蜕变也折射出加密行业的成熟。在机构建仓的浪潮下,作为散户可以通过链上深度参与、布局相关概念股、参与交易所活动以及持有BNB等多种途径共享BNB的价值增长。正如口号“Build and Build”,BNB的价值将由所有人共同参与和塑造。展望未来,在机构与散户合力推动下,BNB能否开启新一轮创新黄金时代?一起拭目以待。
以上就是BNB散户玩法汇总:机构建仓潮下的BNB,散户还有哪些机会?的详细内容,更多关于BNB散户玩法介绍的资料请关注量链科技其它相关文章!